
Ətraflı məhsul təsviri
| Etiket sürəti: | 20-200pcs / dəq (Etiketin uzunluğundan və şüşə qalınlığından asılı olaraq) | Qalın Etiket Nişanı: | 20-200 mm |
|---|---|---|---|
| Obyektin hündürlüyü: | 30-200 mm | Etiketin hündürlüyü: | 15-110 mm |
| Etiketin uzunluğu: | 25-300 mm | Çap içərisində etiket silindiri: | 76mm |
| Çapdan kənar etiket silindiri: | 300 mm | Enerji təchizatı: | 220V 50 / 60HZ 0.75KW Tək fazalı |
| Maşın çəkisi: | 150kg | Maşın ölçüsü: | 1600 (L) * 550 (W) * 1600 (H) mm |
| Açar söz: | Düz Səth Etiket Tətbiqatçısı | Model 1: | HAP200 |
| Model 2: | HAP300 |
Avtomatik Düz Səth Etiket Tətbiq Maşın, SUS304 paslanmayan polad iqtisadiyyat avtomatik üst və yan etiketləmə maşını
Ərizə:
Avtomatik Düz Səth Etiket Tətbiq Makinası, SUS304 paslanmayan polad iqtisadiyyatı avtomatik üst və yan etiketləmə maşını qida, kimyəvi, əczaçılıq, kosmetik, dəftərxana ləvazimatı, CD disk, karton, qutu və müxtəlif yağ çaydanları və s. Kimi hər cür düz əşyalar üçün tətbiq olunur. avtomatik üst və yan etiketləmə maşını düz yan etiketləmə üçündür. İqtisadiyyat avtomatik üst və yan etiketləmə maşını:

Xüsusiyyətləri:
- Əsas gövdə SUS304 paslanmayan polad və yüksək dərəcəli alüminium ərintisi tərəfindən hazırlanmışdır.
- Etiketləmə başlığı Yaponiyadan idxal olunan inkişaf etmiş pilləli mühərriklə idarə olunur.
- Bütün sehrli gözlər Yaponiya istehsalı olan inkişaf etmiş foto detektorudur.
- PLC idarəetmə sistemi, 60 qrup yaddaş vahidi daxil olmaqla insan interfeysi ilə təchiz edilmişdir.
- Etiketləmə mövqeyi və hündürlüyü tənzimlənir.
- Nəqliyyat hündürlüyü istehsal xəttinin hündürlüyü ilə tənzimlənə bilər.
- Konveyer və istehsal xətti ilə əlaqə qurmağı bacarın
- Seçim üçün şəffaf etiket monitoru.
Görünüş rəqəmi:

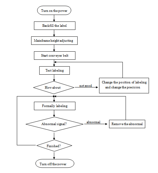
Əməliyyat axını qrafiki:

Devre diaqramı:

Qablaşdırma və Göndərmə:
1. Liman:Şanxay
2. Qablaşdırma detalları:taxta halda ixrac qablaşdırma
3. Çatdırılma detalı:Normalda ödəməni aldıqdan 12-15 gün sonra
Suallar:
1). Etiket şou efer getmək dik
Səbəb: etiketləmə sürəti çox yüksək və ya montaj xətti sürəti aşağı
Çözümlər: etiket çıxma sürətini yavaşlatın və ya montaj xəttinin sürətini sürətləndirin (şüşə hərəkət sürəti).
2) Etiket zibil qutusunu göstərin
Səbəb:
① şum taxtası düz deyil;
Taxtanın kənarındakı soyulma şüşənin qapağı ilə paralel deyil;
③ etiket çox yüngül basıldı
Həllər:
A şum taxtasını dəyişdirmək,
Board taxtanın kənarını soymaq üçün şüşənin qapağı ilə paralel etmək üçün tənzimləyin,
The etiket kəmərini düzgün şəkildə təsir edin.
Tag: düz etiket aplikatoru, qutu etiketləmə maşını









